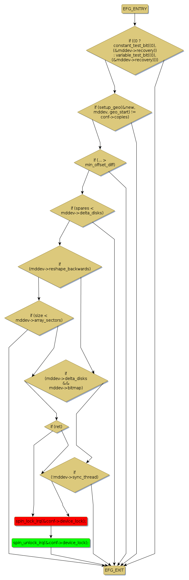
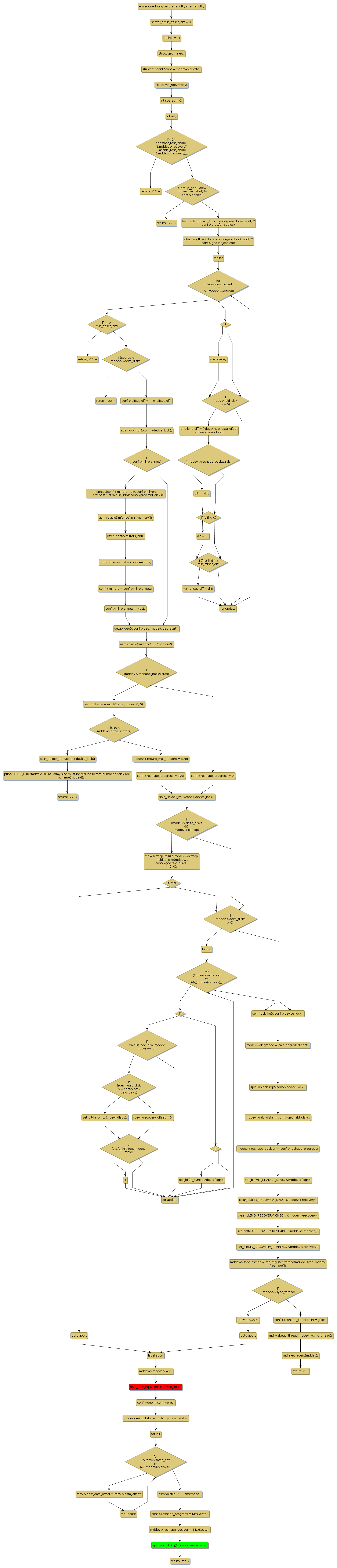
Instance Verification Kit (IVK)
spin lock @ [117811+34+/linux-3.19-rc1/drivers/md/raid10.c]
Instance Signature: device_lock
|
The Matching Pair Graph:
|
|
Function Name
|
Control Flow Graph (CFG)
|
Events Flow Graph (EFG)
|
Source Correspondence
|
|
raid10_start_reshape
|
|
|
[113868+20+/linux-3.19-rc1/drivers/md/raid10.c]
|